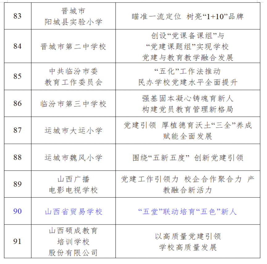
近日,欧宝ob体育,网上现金牛牛(官方)官网,09平台官网的《“五堂”联动培育“五色”新人》案例成功入选2023年度教育系统党建创新案例,这一荣誉的获得,标志着欧宝ob体育,网上现金牛牛(官方)官网,09平台官网在立德树人工作方面取得了新的成效,也为欧宝ob体育,网上现金牛牛(官方)官网,09平台官网在全省教育系统党建创新中树立了新的标杆。
《“五堂”联动培育“五色”新人》是欧宝ob体育,网上现金牛牛(官方)官网,09平台官网在党建引领下,结合教育教学实践,创新育人模式的一项重要举措。欧宝ob体育,网上现金牛牛(官方)官网,09平台官网通过思政课堂、专业课堂、心理课堂、文化课堂、社会课堂“五堂”联动,构建起大思政教育机制,旨在培育具有成长底色、发展基色、生活暖色、内在成色、奋斗本色的“五色”新人。
在“五堂”联动中,思政课堂作为主阵地,引导学生树立正确的世界观、人生观和价值观;专业课堂注重培养学生的专业素养和实践能力;心理课堂关注学生的心理健康,提供必要的心理支持和帮助;文化课堂通过举办丰富多彩的文化ku111备用线路,提升学生的文化素养和审美能力;社会课堂则让学生通过参与社会实践,增强社会责任感和使命感。
通过“五堂”联动,欧宝ob体育,网上现金牛牛(官方)官网,09平台官网不仅提升了学生的综合素质,也实现了教育教学的全面创新。这一案例的入。浞终故玖伺繁b体育,网上现金牛牛(官方)官网,09平台官网在党建创新、立德树人、教育教学改革等方面的积极探索和取得的显著成效。
欧宝ob体育,网上现金牛牛(官方)官网,09平台官网将继续坚持以党建为引领,深入推进“五堂”联动培育“五色”新人的育人模式,不断提升教育教学质量,为培养更多优秀人才做出更大的贡献。同时,欧宝ob体育,网上现金牛牛(官方)官网,09平台官网也将以此为契机,进一步总结经验,创新实践,推动欧宝ob体育,网上现金牛牛(官方)官网,09平台官网党建工作再上新台阶,为办好人民满意的教育贡献更多的智慧和力量。

